Año 2020 / Volumen 27 / Número 5

Artículo Especial

Consideraciones para el examen clínico del síndrome de opérculo torácico neurogénico inespecífico
Considerations for clinical examination of nonspecific neurogenic thoracic outlet syndrome

Rev. Soc. Esp. Dolor. 2020; 27(5): 316-323 / DOI: 10.20986/resed.2020.3834/2020

Edison Pacheco, Leonardo Rodríguez


RESUMEN

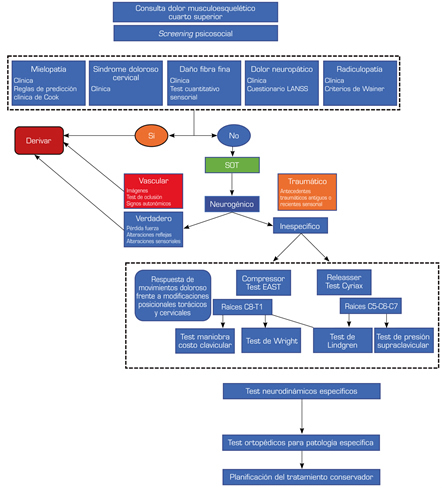
El síndrome del opérculo torácico (SOT) es una condición causada por la compresión de las estructuras neurovasculares en su paso entre cuello y tórax. Se clasifica en vascular y neurogénico. Si las pruebas electrofisiológicas no son positivas, se subclasifica como neurogénico inespecífico. Este último constituye entre el 95 y el 98 % de los casos, pero aún no están claros sus criterios diagnósticos. En el presente artículo se revisan los principales aspectos a tener en cuenta durante el examen clínico para guiar el diagnóstico de los pacientes con SOT neurogénico inespecífico, como sintomatología, factores desencadenantes, diagnóstico diferencial, escalas de valoración y factores psicosociales.



ABSTRACT

Thoracic outlet syndrome (SOT) is a controversial condition to this day, caused by compression of neurovascular structures in their passage between the neck and thorax. It is classified as vascular and neurogenic. If the electrophysiological tests are not positive it is subclassified as nonspecific neurogenic. This is between 95-98 % of cases, but its diagnostic criteria are not yet clear. The main aspects to be taken into account during the clinical examination are reviewed to guide the diagnosis of patients with nonspecific neurogenic SOT, such as symptoms, triggers, differential diagnosis, assessment scales and psychosocial factors.





Artículo Completo

Nuevo comentario

Código de seguridad:
CAPTCHA code image
Speak the codeChange the code
 

Comentarios

No hay comentarios para este artículo.

Bibliografía

1. Peet RM, Henriksen JD, Anderson TP, Martin GM. Thoracic-outlet syndrome: evaluation of a therapeutic exercise program. Proc Staff Meet Mayo Clin. 1956;31(9):281-7.
2. Levine N, Rigby B. Thoracic Outlet Syndrome: Biomechanical and Exercise Considerations. Healthcare. 2018;6(2):68. DOI: 10.3390/healthcare6020068.
3. Ferrante Mark A, Ferrante Nicole D. The Thoracic Outlet Syndromes: Part 1. Overview of the thoracic outlet syndromes and review of true neurogenic thoracic outlet syndrome. Muscle Nerve. 2017;55(6):782-93. DOI: 10.1002/mus.25536.
4. Davidovic LB, Kostic DM, Jakovljevic NS, Kuzmanovic IL, Simic TM. Vascular thoracic outlet syndrome. World J Surg. 2003;27(5):545-50. DOI: 10.1007/s00268-003-6808-z.
5. Çaǧli K, Özçakar L, Beyazit M, Sirmali M. Thoracic outlet syndrome in an adolescent with bilateral bifid ribs. Clin Anat. 2006;19(6):558-60. DOI: 10.1002/ca.20280.
6. Sanders RJ, Annest SJ, Goldson E. Neurogenic thoracic outlet and pectoralis minor syndromes in children. Vasc Endovascular Surg. 2013;47(5):335-41. DOI: 10.1177/1538574413481858.
7. Gockel M, Vastamäki M, Alaranta H. Long-term results of primary scalenotomy in the treatment of thoracic outlet syndrome. J Hand Surg Br. 1994;19(2):229-33. DOI: 10.1016/0266-7681(94)90174-0.
8. Lindgren KA. Conservative treatment of thoracic outlet syndrome: A 2-year follow-up. Arch Phys Med Rehabil. 1997;78(4):373-8. DOI: 10.1016/S0003-9993(97)90228-8.
9. Watson LA, Pizzari T, Balster S. Thoracic outlet syndrome part 1: Clinical manifestations, differentiation and treatment pathways. Man Ther. 2009;14(6):586-95. DOI: 10.1016/j.math.2009.08.007.
10. Shukla PC, Carlton FB. Diagnosis of thoracic outlet syndrome in the emergency department. South Med J. 1996;89(2):212-7. DOI: 10.1097/00007611-199602000-00011.
11. Wilbourn AJ. The thoracic outlet syndrome is overdiagnosed. Arch Neurol 1992;47(3):328-30. DOI: 10.1001/archneur.1990.00530030106024.
12. Sharp WJ, Nowak LR, Zamani T, Kresowik TF, Hoballah JJ, Ballinger BA, et al. Long-term follow-up and patient satisfaction after surgery for thoracic outlet syndrome. Ann Vasc Surg. 2001;15(1):32-6. DOI: 10.1007/s100160010018.
13. Sanders RJ, Hammond SL, Rao NM. Thoracic outlet syndrome: A review. Neurologist. 2008;14(6):365-73. DOI: 10.1097/NRL.0b013e318176b98d.
14. Hussain MA, Aljabri B, Al-Omran M. Vascular Thoracic Outlet Syndrome. Semin Thorac Cardiovasc Surg. 2016;28(1):151-7. DOI: 10.1053/J.SEMTCVS.2015.10.008.
15. Freischlag J, Orion K. Understanding Thoracic Outlet Syndrome. Scientifica (Cairo). 2014;2014:248163. DOI: 10.1155/2014/248163.
16. Hanna A, Bodden LON, Siebiger GRL. Neurogenic Thoracic Outlet Syndrome Caused by Vascular Compression of the Brachial Plexus: A Report of Two Cases. J Brachial Plex Peripher Nerve Inj. 2018;13(1):e1-e3. DOI: 10.1055/s-0037-1607977.
17. Laulan J. Thoracic outlet syndromes. The so-called “neurogenic types.” Hand Surg Rehabil. 2016;35(3):155-64. DOI: 10.1016/j.hansur.2016.01.007.
18. Franklin GM. Work-Related Neurogenic Thoracic Outlet Syndrome. Diagnosis and Treatment. Phys Med Rehabil Clin N Am. 2015;26(3):551-61. DOI: 10.1016/j.pmr.2015.04.004.
19. Christo PJ, McGreevy K. Updated perspectives on neurogenic thoracic outlet syndrome. Curr Pain Headache Rep. 2011;15(1):14-21. DOI: 10.1007/s11916-010-0163-1.
20. Juvonen T, Satta J, Laitala P, Luukkonen K, Nissinen J. Anomalies at the thoracic outlet are frequent in the general population. Am J Surg. 1995;170(1):33-7. DOI: 10.1016/s0002-9610(99)80248-7.
21. Sobey AVF, Grewal RP, Hutchison KJ, Urschel JD. Investigation of nonspecific neurogenic thoracic outlet syndrome. J Cardiovasc Surg (Torino). 1993;34(4):343-5.
22. Abe M, Katsuaki I, Nishida J. Diagnosis, treatment, and complications of thoracic outlet syndrome. Neurosurg Clin N Am. 2001;12(2):295-309. DOI: 10.1007/s007760050075.
23. Dessureault-Dober I, Bronchti G, Bussières A. Diagnostic Accuracy of Clinical Tests for Neurogenic and Vascular Thoracic Outlet Syndrome: A Systematic Review. J Manipulative Physiol Ther. 2018;41(9):789-99. DOI: 10.1016/j.jmpt.2018.02.007.
25. Sanders RJ, Hammond SL, Rao NM. Diagnosis of thoracic outlet syndrome. J Vasc Surg. 2007;46(3):601-4. DOI: 10.1016/j.jvs.2007.04.050.
26. Hooper TL, Denton J, McGalliard MK, Brismée J-M, Sizer PS. Thoracic outlet syndrome: a controversial clinical condition. Part 1: anatomy, and clinical examination/diagnosis. J Man Manip Ther. 2010;18(2):74-83. DOI: 10.1179/106698110X12640740712734.
27. Choi BW, Kim SS, Lee DH, Kim JW. Cervical radiculopathy combined with cervical myelopathy: prevalence and characteristics. Eur J Orthop Surg Traumatol. 2017;27(7):889-93. DOI: 10.1007/s00590-017-1972-2.
28. Voorhies RM. Cervical spondylosis: recognition, differential diagnosis, and management. Ochsner J. 2001;3(2):78-84.
29. Murphy DR, Hurwitz EL, Gerrard JK, Clary R. Pain patterns and descriptions in patients with radicular pain: Does the pain necessarily follow a specific dermatome? Chiropr Osteopat. 2009;17:1-9. DOI: 10.1186/1746-1340-17-9.
30. Wainner RS, Fritz JM, Irrgang JJ, Boninger ML, Delitto A, Allison S. Reliability and diagnostic accuracy of the clinical examination and patient self-report measures for cervical radiculopathy. Spine (Phila Pa 1976). 2003;28(1):52-62. DOI: 10.1097/00007632-200301010-00014.
31. Fehlings MG, Tetreault LA, Riew KD, Middleton JW, Aarabi B, Arnold PM, et al. A Clinical Practice Guideline for the Management of Patients With Degenerative Cervical Myelopathy: Recommendations for Patients With Mild, Moderate, and Severe Disease and Nonmyelopathic Patients With Evidence of Cord Compression. Glob Spine J. 2017;7(3 Suppl.): 70S-83S. DOI: 10.1177/2192568217701914.
32. Davies BM, Mowforth OD, Smith EK, Kotter MRN. Degenerative cervical myelopathy. BMJ. 2018;360(February):8-11. DOI: 10.1136/bmj.k186.
33. Cook C, Brown C, Isaacs R, Roman M, Davis S, Richardson W. Clustered clinical findings for diagnosis of cervical spine myelopathy. J Man Manip Ther. 2010;18(4):175-80. DOI: 10.1179/106698110X12804993427045.
34. Blanpied PR, Gross AR, Elliott JM, Devaney LL, Clewley D, Walton DM, et al. Neck Pain: Revision 2017. J Orthop Sport Phys Ther. 2017;47(7):A1-A83. DOI: 10.2519/jospt.2017.0302.
35. Fukui S, Ohseto K, Shiotani M, Ohno K, Karasawa H, Naganuma Y, et al. Referred pain distribution of the cervical zygapophyseal joints and cervical dorsal rami. Pain. 1996;68(1):79-83. DOI: 10.1016/S0304-3959(96)03173-9.
36. O’Connor AB. Neuropathic pain: quality-of-life impact, costs and cost effectiveness of therapy. Pharmacoeconomics. 2009;27(2):95-112. DOI: 10.2165/00019053-200927020-00002.
37. Finnerup NB, Attal N, Haroutounian S, McNicol E, Baron R, Dworkin RH, et al. Pharmacotherapy for neuropathic pain in adults: Systematic review, meta-analysis and updated NeuPSig recommendations. Lancet Neurol. 2015;14(2):162-73. DOI: 10.1016/S1474-4422(14)70251-0.
38. Wong CS, Hui GK, Chung EK, Wong SH. Diagnosis and management of neuropathic pain. Pain Manag. 2014;4(3):221-31. DOI: 10.2217/pmt.14.7.
39. Baselgia LT, Bennett DL, Silbiger RM, Schmid AB. Negative Neurodynamic Tests Do Not Exclude Neural Dysfunction in Patients With Entrapment Neuropathies. Arch Phys Med Rehabil. 2017;98(3):480-4. DOI: 10.1016/j.apmr.2016.06.019.
40. Schmid AB, Soon BT, Wasner G, Coppieters MW. Can widespread hypersensitivity in carpal tunnel syndrome be substantiated if neck and arm pain are absent? Eur J Pain. 2012;16(2):217-28. DOI: 10.1016/j.ejpain.2011.06.003.
41. Tampin B, Slater H, Hall T, Lee G, Briffa NK. Quantitative sensory testing somatosensory profiles in patients with cervical radiculopathy are distinct from those in patients with nonspecific neck-arm pain. Pain. 2012;153(12):2403-14. DOI: 10.1016/j.pain.2012.08.007.
42. Basbaum AI, Gautron M, Jazat F, Mayes M, Guilbaud G. The spectrum of fiber loss in a model of neuropathic pain in the rat: an electron microscopic study. Pain. 1991;47(3):359-7. DOI: 10.1016/0304-3959(91)90229-Q.
43. Dahlin LB, Shyu BC, Danielsen N, Andersson SA. Effects of nerve compression or ischaemia on conduction properties of myelinated and nonmyelinated nerve fibres. An experimental study in the rabbit common peroneal nerve. Acta Physiol Scand. 1989;136(1):97-105. DOI: 10.1111/j.1748-1716.1989.tb08634.x.
44. Schmid A, Coppieters M, Ruitenberg M, McLachlan E. Local and remote immune-mediated inflammation after mild peripheral nerve compression in rats. Schmid AB1, Coppieters MW, Ruitenberg MJ, McLachlan EM.No Title. J Neuropathol Exp Neurol. 2013;72(7):662-80. DOI: 10.1097/NEN.0b013e318298de5b.
45. Tamburin S, Cacciatori C, Praitano ML, Cazzarolli C, Foscato C, Fiaschi A, et al. Median nerve small- and large-fiber damage in carpal tunnel syndrome: A quantitative sensory testing study. J Pain. 2011;12(2):205-12. DOI: 10.1016/j.jpain.2010.06.010.
46. Schmid AB, Bland JDP, Bhat MA, Bennett DLH. The relationship of nerve fibre pathology to sensory function in entrapment neuropathy. Brain. 2014;137(12):3186-99. DOI: 10.1093/brain/awu288.
47. Ridehalgh C, Sandy-Hindmarch OP, Schmid AB. Validity of Clinical Small–Fiber Sensory Testing to Detect Small–Nerve Fiber Degeneration. J Orthop Sport Phys Ther. 2018;48(10):767-74. DOI: 10.2519/jospt.2018.8230.
48. García González GLA, Aguilar Sierra SF, Rodríguez Ricardo RMC. Validación de la versión en español de la escala de función del miembro superior abreviada: Quick Dash. Rev Colomb Ortop y Traumatol. 2018;32(4):215-9. DOI: 10.1016/j.rccot.2017.06.012.
49. Jordan SE, Ahn SS, Gelabert HA. Differentiation of thoracic outlet syndrome from treatment-resistant cervical brachial pain syndromes: Development and utilization of a questionnaire, clinical examination and ultrasound evaluation. Pain Physician. 2007;10(3):441-52.
50. Leeuw M, Goossens MEJB, Linton SJ, Crombez G, Boersma K, Vlaeyen JWS. The fear-avoidance model of musculoskeletal pain: Current state of scientific evidence. J Behav Med. 2007;30(1):77-94. DOI: 10.1007/s10865-006-9085-0.
51. Vlaeyen JWS, Seelen HAM, Peters M, de Jong P, Aretz E, Beisiegel E, et al. Fear of movement/(re)injury and muscular reactivity in chronic low back pain patients: An experimental investigation. Pain. 1999;82(3):297-304. DOI: 10.1016/S0304-3959(99)00054-8.
52. Renzi DA. State-Trait Anxiety Inventory. Meas Eval Couns Dev. 1985;18(2):86-9. DOI: 10.1080/07481756.1985.12022795.

Tablas y Figuras

Tabla I

Figura 1

Artículos relacionados

No es solo dolor lumbar: manifestación atípica del aneurisma de aorta

Rev. Soc. Esp. Dolor. 2023; 30(1): 60-62 / DOI: 10.20986/resed.2022.3983/2022

Parálisis del nervio abducens asociada a punción dural y a compresión neurovascular

Rev. Soc. Esp. Dolor. 2019; 26(6): 376-378 / DOI: 10.20986/resed.2019.3722/2018

Instrucciones para citar

Pacheco E, Rodríguez L. Consideraciones para el examen clínico del síndrome de opérculo torácico neurogénico inespecífico. Rev Soc Esp Dolor 2020; 27(5): 316-323 / DOI: 1020986/resed20203834/2020


Descargar a un gestores de citas

Descargue la cita de este artículo haciendo clic en uno de los siguientes gestores de citas:

Métrica

Este artículo ha sido visitado 55599 veces.
Este artículo ha sido descargado 100 veces.

Estadísticas de Dimensions


Estadísticas de Plum Analytics

Ficha Técnica

Recibido: 09/07/2020

Aceptado: 07/09/2020

Prepublicado: 10/09/2020

Publicado: 16/10/2020

Tiempo de revisión del artículo: 58 días

Tiempo de prepublicación: 63 días

Tiempo de edición del artículo: 99 días


Compartir

Este artículo ha sido valorado por 1 lectores .
Valoración del lector:
Valora este artículo:
© 2026 Revista de la Sociedad Española del Dolor
ISSN: 1134-8046   e-ISSN: 2254-6189

      Indexada en: